Strumenti e pratiche per la didattica della filosofia

📁 Mappe argomentative

MindMup

Cos’è MindMup AV

MindMup 2 è uno strumento online per la creazione di mappe mentali, sviluppato da Gojko Adzic; è disponibile in una versione gratuita con funzionalità di base e una versione a pagamento (MindMup Gold) per esigenze avanzate. MindMup Argument Visualization (MAV) è una versione della piattaforma adattata alla creazione di mappe argomentative, sviluppata in collaborazione con Simon Cullen della Princeton University. Si tratta di una piattaforma particolarmente utile per un primo approccio alla creazione di mappe argomentative, perché è gratuita, è facile da utilizzare e si integra con Google Drive. La piattaforma è in lingua inglese, ma dovrebbe essere intuitiva anche per chi non conosca la lingua.

Primi passi

Entrati nel sito abbiamo due possibilità: possiamo creare una mappa con MindMup Gold oppure su Google Drive. Nel primo caso, le nostre mappe saranno pubbliche; per renderle private bisognerà sottoscrivere un abbonamento a MindMup Gold. È senz’altro preferibile creare le mappe salvandole sul nostro Google Drive. Questa è l’area di lavoro.

Al centro abbiamo un box con la scritta “Press Space or double-click to edit”. Seguendo l’invito clicchiamo due volte e il testo diventa editabile. Qui possiamo inserire la tesi, affermazione o posizione che vogliamo discutere; clicchiamo fuori dal box per terminare la modifica. Il box ha il alto a destra un numerino: 1.1. Di default, MAV assegna dei numeri ai box per ordinarli gerarchicamente: 1.1 è la tesi, 2.1, 2.2 eccetera sono gli argomenti, 3.1, 3.2 i sottoargomenti e così via. Se si desidera eliminare questa numerazione, per avere una mappa più pulita, è sufficiente selezionare “Hide Hierarchichal Labels” in alto a destra.

Cliccando con il tast destro sul box si apre un menu con diverse opzioni.

Possiamo editare il box (node), ossia modificare il testo che abbiamo appena inserito; possiamo cambiare lo stile, scegliendo il font, il colore dello sfondo, del testo e del bordo e la forma più o meno arrotondata del box; possiamo caricare una immagine da affiancare al testo e, funzione particolarmente interessante, possiamo aggiungere una nota. Selezionando Edit notes si apre una sidebar nella quale è possibile inserire del testo in cui presentare in modo più approfondito il tema di discussione.

Ragioni e obiezioni

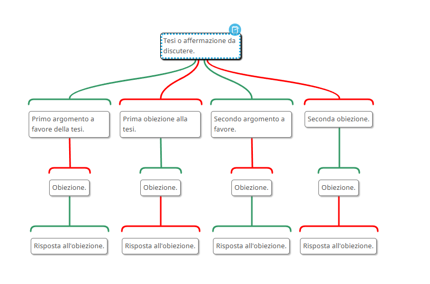
Ora che abbiamo la tesi possiamo procedere ad inserire gli argomenti a favore (reason) e le obiezioni. Dopo aver selezionato il box con la tesi, passiamo il mouse sulla mano con il pollice in su nel menu in alto a destra. Compare il testo “Add a reason”.

Cliccando, compare una linea verde verticale e si apre un box con un cursore che lampeggia e ci consentirà di inserire il testo dell’argomento a favore.

Per aggiungere una obiezione, selezioniamo la mano con il pollice verso. Comparirà una linea rossa e si aprirà un box in cui inserire l’obiezione. Possiamo aggiungere dunque le nostre ragioni e favore e contro la tesi, con limiti dettati solo dalla leggibilità della mappa.

Questo è il primo livello della mappa. È possibile creare un secondo livello aggiungendo obiezioni agli argomenti favorevoli o contrari del primo livello. Per farlo, selezioniamo il box con l’argomento e procediamo come abbiamo fatto in precedenza. È possibile procedere allo stesso modo per creare un terzo, un quarto livello e così via.

Come si vede, questo modo di procedere crea però un problema di leggibilità della mappa. Poiché discutere vuol dire fare obiezioni, le linee rosse finiscono per diventare presto prevalenti, e a colpo d’occhio è difficile trovare gli argomenti a favore della tesi e quelli contrari. Un modo per rendere la mappa più leggibile è quello di inserire sempre come reason (pollice su) gli argomenti che sono a favore della tesi, anche quando sono obiezioni. La mappa precedente in questo caso si presenta come segue.

Formattazione della mappa

Cliccando su uno dei nodi della mappa apriamo il menu seguente.

Selezionando Stronger possiamo aumentare lo spessore della linea, mentre con Weaker la rendiamo più sottile. Interessante è la voce Label line. Selezionandola si apre una finestra di testo, che ci consente di inserire del testo, ad esempio per specificare il legame tra la tesi e l’argomento. L’ultima voce, Add arrow, ci consente di aggiungere una freccia. Di base, la freccia punta verso il box con l’argomento, ma è possibile selezionare una freccia che punti verso la tesi o ancora fare in modo che vi siano frecce alle due estremità della linea.

Selezionando invece il box con l’argomento, si apre questo menu.

Oltre a modificare l’aspetto del box, ad esempio impostando un colore dello sfondo, possiamo allegare un file oppure aggiungere una nota selezionando Edit notes; in questo caso si aprirà la sidebar, come abbiamo visto in precedenza.

Possiamo aggiungere una nota rapida - una sorta di post-it - selezionando Add sticky note nel menu in alto a destra.

Dalla voce del menu View è possibile poi selezionare map theme e scegliere quattro impostazioni della mappa:

Storyboard

Una funzionalità particolarmente interessante di MindMup AV è la possibiltà di trasformare la mappa argomentativa in uno storyboard o presentazione. Dal menu View si selezione Sidebar e quindi Show Storyboard.

Per aggiungere scene o diapositive allo Storyboard possiamo procedere in due modi. Possiamo semplicemente trascinare con il mouse uno dei box/nodi della mappa, che verrà trasformato in diapositiva, oppure possiamo cliccare sul box e selezionare Create slide from node.

Le slide possono poi essere riordinate, spostandole in avanti o indietro, utilizzando le icone con la freccia a sinistra e a destra (situate accanto alle icone per creare una slide.

Esportare, pubblicare e condividere le mappe

Una volta terminate, le mappe possono essere scaricate dal menu File -> Download as. È possibile salvare la mappa nei seguenti formati:

Per ogni genere di download è possibile anche salvare il file in Google Drive.

Possiamo pubblicare la mappa cliccando su Publish in alto a destra. Compare una finestra che ci avverte che la mappa diventerà pubblica, non potrà essere cancellata e verrà cancellata automaticamente dopo sei mesi. Selezionando Share invece possiamo scegliere di condividere la nostra mappa o con alcune persone selezionate tra i nostri contatti o con chiunque abbia il link.

Come usare MindMup AV

Per la sua facilità di uso, MindMup AV è uno strumento di grande utilità per mappare per così dire in presa diretta le discussioni filosofiche in classe. Il docente può aggiungere gli argomenti e le obiezioni mano mano che vengono presentati dagli studenti. A mappa conclusa, è possibile fare una ricognizione critica di tutta la discussione. La mappa può essere salvata nel sito didattico o nella piattaforma di social classroom della classe.

Il docente può costruire una mappa argomentativa anche per rendere più chiari i passaggi logici di un pensatore, illustrandone il pensiero, o come supporto all’analisi del testo filosofico. Non è possibile invece usare MindMup AV come strumento per la discussione in tempo reale; lo strumento più adatto in questo caso è Kialo-Edu.


Antonio Vigilante
antoniovigilante@autistici.org
Licenza CC-BY-NC